关于我们
投资案例
新闻中心
活动入口
社会责任
联系我们
松禾成长关爱基金会

DNA合成技术行业研究——从头设计,合成生命

发表于:2023-07-07 来源:

导语:合成生物学是以基因工程、系统生物学、计算机工程等多学科为基础的新兴学科,其在医药、能源、信息、农业等领域的应用需求与日俱增,投资前景广阔,发展潜能巨大,已成为各国科技战略布局的必争之地。合成生物学的本质在于设计和创造,无论是“改造已有的天然生物系统”还是“设计和建造新的生物元件、装置和系统”,都是基于DNA进行的。DNA合成作为合成生物学的关键基础性技术,其重要性堪比测序技术对基因组学的支撑。合成技术及核心工具合成仪的创新,将解决合成生物学发展的限速问题;合成技术及核心工具合成仪的自主,也将标志着合成生物学领域中关键“卡脖子”技术取得重要突破,并保障生命科学产业自主发展。

图片

一、DNA合成技术的概念及发展历史

1.基本概念

合成生物学包含许多步骤,可以大致分为两个部分:上游(工具层)和中下游(平台层、产品层)。上游主要涉及基础设施和工具,而下游则关注应用场景。上游所需的关键工具主要包括测序、合成、基因编辑和核酸酶等与DNA相关的技术。近些年来,随着第二代和第三代基因测序技术以及CRISPR基因编辑技术的突破性发展和广泛应用,许多环节的成本已经显著降低,这促使合成生物学行业迎来了一个新的行业拐点。

图片合成生物学上中下游产业分布 资料来源:松禾资本合成生物学行业研究

DNA合成技术是一种在体外人工合成DNA序列的技术,它通过按需从头构建DNA分子,从而获取基因,常被称作“写”DNA。目前,该技术已经成为获得目的序列的主要手段。利用DNA合成技术能够将遗传信息的电子数据快速转化为真实的DNA分子,为生命科学各领域提供寡核苷酸、基因、基因组等不同形式的DNA原料。天然的DNA分子由带有不同碱基腺嘌呤(A)、鸟嘌呤(G)、胸腺嘧啶(T)和胞嘧啶(C)的脱氧核苷酸组成;人工合成DNA是基于化学法或生物法,将这些脱氧核苷酸单体按事先确定的顺序依次连接起来,即DNA合成。

DNA合成原理主要包括化学法及生物法。其中,化学法(尤其是固相亚磷酰胺三酯合成法)最为成熟且被广泛应用,而有关生物法合成技术的一系列产业布局也陆续在欧美国家出现,但总体仍处于原理验证阶段。DNA合成技术主要包括Oligo合成(一般长度为20-200nt)以及长链DNA合成(一般长度为200nt以上或更长)两大类技术。不同于遗传学中“基因”的概念,合成基因可以包含任意的长度,并且在酶工程定向进化、代谢工程改造、抗体工程等多个方向拥有很广泛的用途。

图片

随着工业生物技术的迅猛进步,市场亟需更加方便、经济、安全的DNA来源,以满足不断增长的大规模DNA合成需求。工业化DNA合成的优势在通量、成本和速度等方面越来越明显,有效地推动了工业生物技术研发效率的提高和研发成本的降低。合成生物学的进展受到限速问题的制约,但通过创新合成技术和核心工具合成仪,可以解决这个问题。合成技术及核心工具合成仪的自主,也将意味着合成生物学领域中关键的“瓶颈”技术取得重要突破,同时确保我国生命科学产业能够自主发展。

2.技术发展过程

自从DNA双螺旋结构被发现,DNA合成也慢慢登上历史舞台。DNA合成经历了漫长而又曲折的发展,已经由最初的单链寡核苷酸链形式发展到如今的染色体合成,取得了飞跃式的进步。总体来讲,DNA的合成有几个标志性的事件:

  • 1970年前:基因合成只是单链寡核苷酸链形式。自1970年后,双链DNA(>100bp)的合成才开始迅速发展。

  • 2002年:脊髓灰质炎病毒基因组(约7,500kb)被成功合成,基因组合成时代正式开启。

  • 2010年:Venter和Smith等将人工合成的蕈状支原体基因组转入到山羊支原体宿主细胞中,迈出了人工合成基因创造新细胞的历史性一步。

  • 2011年:开始酵母基因组合成计划(Sc2.0),当前已经完成了2、3、5、6、10和12号染色体的合成。

  • 未来:DNA的合成与组装未来的发展也许会包括复杂的微生物群落或细胞组织的从头建立

20世纪70年代,人工合成DNA初见雏形。1970年以前,基因合成只能通过单链寡核苷酸链形式进行人工合成。自1970年后,双链DNA(>100bp)的合成开始迅速发展。到2002年,DNA合成的产业化也逐步形成。随着脊髓灰质炎病毒基因组(约7,500kb)被成功合成,基因组合成时代正式拉开帷幕。几年间,涌现了诸多DNA合成服务型公司。2010年5月,JCVI研究人员宣布他们已经创建了一个由108万碱基对组成的合成基因组,并将其插入细菌的细胞质中,形成了第一个具有合成基因组的功能生命形式。该合成细胞被命名为蕈状支原体JCVI-syn1.0,走出了人工合成基因创造新细胞的历史性一步。人类也开展了基因组合成计划,如2011年开始的酿酒酵母基因组合成计划(Sc2.0)。

图片NA人工合成的发展 图片来源:Nature Biotechnology

随着1981年亚磷酰胺法技术发明,第一代柱式Oligo化学合成问世,并在90年代初开始商业化。第二代高通量短链DNA合成技术于2010年后陆续开始商业化。第三代长链DNA合成技术相比于前两代具有成本更低、合成质量更高(如scarless)、对实验环境以及实验人员更友好等潜在优势。

图片DNA合成技术的三次迭代 资料来源:芯宿科技,松禾资本医健团队

目前,DNA合成已经从初代的柱式合成技术迈向第四代酶促合成技术。其中,第二代的芯片合成技术已进入国产替代阶段,第三代的超高通量芯片合成技术也进入了快速量产增长期。DNA的体外合成极大地开拓了DNA分子的应用范围,为市场开拓了一片新的蓝海。同时,DNA合成技术作为“底层技术”和“原料提供者”,在生物科学研究和医学领域扮演着越来越重要的地位。

3.新兴合成技术与传统技术的对比

DNA合成可分为寡核苷酸合成和基因合成。寡核苷酸合成指人工合成较短的DNA片段(一般不超过200bp)。通常来说,一条基因序列的合成起始于利用生物信息学方法对寡核苷酸的序列进行设计(多设计为首尾依次连接、彼此重叠的短序列),再通过传统化学方法合成较短的寡核苷酸序列,最终这些短片段再被组装得到较长的基因序列。因此,传统基因合成的效率与准确度很大程度上取决于寡核苷酸的合成效率与准确度。新一代高通量DNA合成技术以“在微阵列上合成DNA”为特点,使成千上万的DNA链在硅芯片上被同时地、互不干扰地合成,这一革新极大地增加了DNA合成的通量和效率。此外,除了化学方法合成DNA,近年来也开发了利用酶体外合成DNA的方法。

图片DNA合成技术升级带来的机会 资料来源:松禾资本合成生物学行业研究

传统获取基因的方法大多以分子生物学克隆技术为主,通过提取DNA、PCR扩增、限制酶剪切、连接酶连接等一系列操作来获得目标DNA片段/基因,再通过基因编辑技术如CRISPR/Cas9系统进行直接编辑,但这些技术只能对现有的“代码”进行拼接和修改,无法写出新的“代码”。而DNA从头合成技术则可以让人类直接编写新的“代码”,与从生物体中获取基因相比,直接进行基因合成具有更大的灵活性的同时,与传统DNA合成方法相比,现有的高通量DNA合成拥有低成本、高通量、低错误率等比较优势。

图片传统柱式DNA合成与高通量DNA合成的比较 数据来源:公开信息

(1)传统寡核苷酸合成

传统的寡核苷酸合成一般称为柱式合成,基于四步法亚磷酰胺化学合成方法,在固相上进行寡核苷酸合成(Froehler&Matteucci,1983)。这一方法具有高效、快速的偶联以及起始反应物比较稳定的特点,现在仍被大多商业化DNA 合成服务公司所采用。寡核苷酸合成法分为脱保护、偶联、盖帽和氧化四步循环。首先,按照预定碱基序列,通过液路系统依次在提前做好表面修饰的固相载体上加入相应的四种亚磷酰胺合成单体(A、T、C、G)及其它必须的化学试剂,以完成指定寡核苷酸序列的合成。待合成完毕后,通过氨气或利用其它碱性条件,将产物从固相载体上切除并收集,即可获得目标碱基序列的寡核苷酸。但是由于每一步化学反应的不完全性和副反应的发生(如脱保护过程中的脱腺苷等),寡核苷酸合成链越长,合成效率越低,合成错误率越高,这极大地限制了寡核苷酸合成的长度及合成质量。

图片传统柱式亚磷酸酰胺法合成DNA 图片来源:Molecular BioSystems

柱式寡核苷酸化学合成是目前多款商用自动化合成仪采用的主要方法。目前的柱式寡核苷酸合成仪,比较成熟的有Biolytic公司开发的Dr.Oligo系列合成仪以及BioAutomation公司开发Mermade系列合成仪。这些仪器能够实现48~153个单合成柱的寡核苷酸并行合成。通过电磁阀,能够精确控制反应试剂流入合成柱,单个合成柱的产物规模通常在0.5~10nmol。实验室经常使用的PCR引物、qPCR探针等,就是用这类合成仪进行合成。另外一种柱式合成仪单次合成寡核苷酸量相对较大,比如GE公司的Oligo-Plot系列,单柱的合成量多达30mmol,主要用于寡核苷酸药物等大规模寡核苷酸原料的制备。柱式寡核苷酸合成技术目前相对成熟,其应用也较为广泛。经过几十年的发展,通过仪器、软件、反应程序、反应步骤、纯化步骤等的优化,目前,脱盐纯化的单链PCR用寡核苷酸,单碱基市售价格能够低至0.3~0.6元/碱基。然而,柱式合成的寡核苷酸由于每轮合成反应效率通常低于99.5%,柱式合成120nt以上、高纯度的引物非常困难,这一定程度上限制了柱式合成寡核苷酸的应用。因此,开发更长的单链柱式寡核苷酸合成技术对于进一步提升柱式寡核苷酸的应用将具有重要价值。

(2)芯片寡核苷酸化学合成

不同于柱式合成,芯片合成中寡核苷酸的化学合成反应在修饰芯片载体上完成。从20世纪90年代Affymetrix的科学家开发出基于微阵列的寡核苷酸芯片合成技术开始,芯片合成技术通过几十年的发展逐渐走向成熟。为了实现高通量并行的寡核苷酸化学合成,芯片合成技术需要保证在一个非常小的芯片位点上,能够不受干扰地单独完成每一轮的化学反应。微阵列DNA合成技术利用硅芯片,使得寡核苷酸被限制在芯片表面的数以万计的小孔上。这一过程可通过多种途径完成,包括利用物理或电子掩膜的光刻法、喷墨法、电化学法以及微流控技术。这些方法可以控制单个核苷酸分子能否被加到特定位置的寡核苷酸序列上。

图片芯片合成技术不同原理 图片来源:基因慧

为了实现这一目的,高通量光脱保护芯片合成技术、电化学脱保护芯片合成技术及喷墨打印合成技术等被开发出来,这些技术同时被LC Science(美国)、CustomArray(美国)、Twist Bioscience(美国)进一步拓展及商业化。从设计思路上说,这些技术通过在芯片的点阵上,独立实现合成脱保护和偶联的过程,从而达到在芯片上高通量并行合成的目的;同时,因为芯片合成中单个反应体积小,从而极大减少试剂的消耗,实现低成本合成的目的。

高通量芯片寡核苷酸合成能够一次合成寡核苷酸多达数十万条,而成本仅是柱式合成的1/104到1/102。不同于柱式合成,合成出来的寡核苷酸是每条单独存在,高通量芯片合成的寡核苷酸通常以混合库的形式存在;同时,合成的混合库中单条寡核苷酸的量也远远低于柱式合成,从fmol到pmol不等。这一定程度上也限制了芯片寡核苷酸合成的应用。目前的芯片寡核苷酸合成主要用于突变体库构建、探针捕获文库、CRISPR文库构建等对合成量要求不高但序列种类复杂的领域。尽管芯片合成寡核苷酸技术已经实现了一定程度上高通量、低成本的合成,然而,相比较高通量DNA测序技术,其通量要低4个数量级以上,单碱基成本高出5个数量级以上。这一定程度上制约了其在合成生物学领域的进一步大规模应用。因此,如何实现高通量寡核苷酸合成通量的进一步提升,将是这一领域技术发展面临的重要难题。

图片柱式合成与芯片合成比较 数据来源:松禾资本合成生物学行业研究

柱式法自动合成仪多以48、96、192和768通量为主,最高可达1536通量;而基于半导体芯片为固相载体的芯片合成,能一次性合成数万条乃至上百万条寡核苷酸,在大幅提高合成通量的同时,极大降低了单位碱基的合成价格。

图片已商业化芯片合成技术比较数据来源:松禾资本合成生物学行业研究

(3)酶法DNA合成技术

在2018年,利用模板非依赖性的DNA聚合酶实现DNA的从头合成的技术已被开发出来。这项技术的核心就是利用来源于20世纪60年代发现的免疫细胞的一种称为末端脱氧核苷酸转移酶(TdT)的DNA聚合酶。与大多数DNA聚合酶不同,TdT可以在没有模板的情况下工作,在DNA分子的末端随机添加新的碱基。该技术的难点就是怎么控制TdT酶,使它可以加完一个碱基就停止工作,以保证它可以合成目标序列。在这个问题上,不同的研究组选择了不同的思路。其中,Ansa Biotechnologies选择将每个要添加的碱基连接在TdT上,这样每次添加一个碱基后TdT就被共价结合在DNA的3’末端,使TdT无法再继续随机添加碱基,然后再通过剪切、洗去、再添加的方法依次合成。

这一方法有望能够合成长度是目前化学合成方法所合成寡核苷酸链十倍的DNA序列,若组装寡核苷酸序列拼接至基因片段这一过程可被省略,那将会大大提高DNA合成的效率。

图片主流生物酶法合成公司概览 图片来源:DNA合成技术与仪器研发进展概述

二、DNA合成设备的发展

1.DNA合成仪的概念

DNA合成仪是DNA合成的核心装备。DNA合成仪的通量、效率以及性能决定了DNA合成的成本以及质量。自上世纪九十年代起,英美等国基于经典化学合成法原理基础上开始了DNA合成仪的研发与商业化,经历了从第一代柱式合成仪到第二代高通量芯片合成仪的两个关键性时期。现阶段已经市场化的第一代DNA合成仪,大多都是基于孔柱技术化学合成法的设备,在最新的国内外研究进展中,基于微流控芯片及喷墨打印技术等的新一代DNA合成技术及合成仪的研究还正在研发之中,代表了未来的技术发展方向,具有广阔的发展空间,但是市场上尚未有商业化的仪器,国外相关公司仅仅是提供合成服务。近些年来,我国在微流控、喷墨打印和芯片制造等DNA合成仪的核心技术领域也已经具备一定的研究基础。 

图片合成仪的分类 图片来源:基因慧

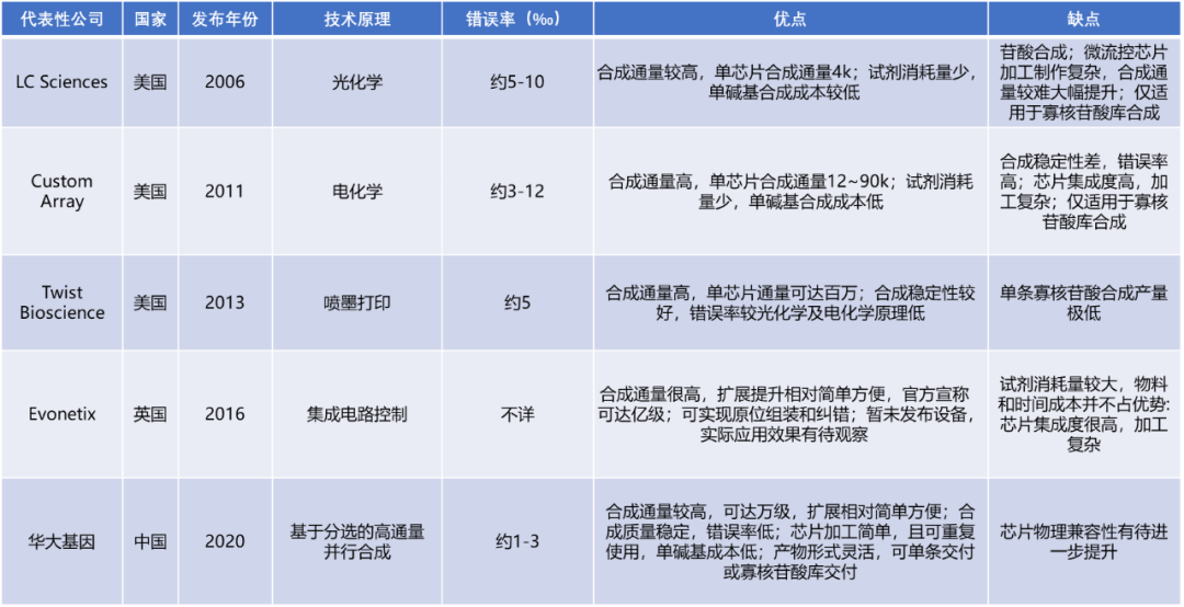
目前,第一代柱式合成仪有多款机型在市场上流通,其中接受度较高的代表是Bioautomation-Mermade和Biolyitc-Dr.Oligo系列合成仪。第二代高通量芯片合成仪于2000年面世,根据其技术原理的不同,大致分为5类,包括美国LC Sciences公司为代表的光脱保护µParaflo合成仪、美国 CustomArray公司为代表的电化学合成技术合成仪(于2017年被金斯瑞生物收购)、美国Agilent Technologies及Twist Bioscience公司为代表的喷墨打印合成仪、英国Evonetix公司为代表的集成电路控制合成仪(仅发布技术,未见商业机器发布)及中国华大基因为代表的基于芯片分选原理的高通量合成仪等。其中,国外以美国Twist Bioscience公司的高通量喷墨合成仪的综合性能较为突出。尽管基于生物酶法合成技术(如TdT酶合成法)陆续在欧美国家出现一系列产业布局,但总体仍处于原理验证阶段,而国内对该领域的布局较晚,尚未出现商业化设备。

2.DNA合成仪市场规模

2022年全球DNA合成仪市场规模达到了204.56百万美元,预计2029年将达到339.08百万美元,2023-2029年复合增长率(CAGR)为7.47%。从区域来看,2022年北美地区的市场份额较大,占38.54%,未来几年北美市场发展迅速,仍然会保持在DNA合成仪市场的领先地位。其次是欧洲市场,占市场份额为28.07%,仍将发挥重要作用,不容忽视。欧洲,北美和亚太几乎控制着整个DNA合成仪市场,对DNA合成仪的发展有着不可小觑的影响。亚太市场位列第三,占全球市场的25.02%。从产品类型来看,DNA合成仪最常见的是工业型合成仪,2022年工业型合成仪的占比较大,销量占比达到68.18%,而实验室型合成仪占31.82%。

图片全球DNA合成仪市场收入及增长率(2018-2029)&(百万美元)数据来源:公开信息

3.DNA合成仪的分类

(1)一代柱式合成仪

尽管DNA合成技术早在70年代迅速发展,但是基于固相亚磷酰胺合成法发展出来的第一代柱法合成仪直到上世纪90年代才正式开启商业化进程。主要生产商包括美国Biolytic、美国BioAutomation、美国GE、俄罗斯 BIOSSET和德国K&A、PolyGen、韩国Bioneer,丹麦的TAG Copenhagen A/S,日本的瑞翁医疗株式会社等公司,其中市场接受度较高的代表是Biolytic Dr. Oligo系列合成仪。经过30年来的发展,柱法合成仪单轮合成通量可以达到96-384条寡核苷酸,少数公司最高可达1536条,长度一般在150-200nt,受到每步合成效率的影响,超过该长度以后,副反应和合成效率会显著影响寡核苷酸的序列准确性与产率。产量一般在0.5~1000 nmol水平,合成错误率约为1/1000nt,成本为0.05-0.5元/碱基,占基因合成总成本的30-50%。随着寡核苷酸合成需求的不断提升,国内也涌现出多家开发一代柱式合成仪的公司,如北京擎科生物科技有限公司、上海仪铂生物科技有限公司等。

尽管1536通量的一代柱式合成仪的较早期低通量型号设备在合成时间和效率已有较大提高,但仍无法从根本上大幅降低单碱基合成成本,继而无法满足捕获探针、大规模基因合成及DNA存储等通量较高的应用需求。因此,通过技术创新以提升通量、降低合成成本成为当下亟待解决的难题。

(2)二代高通量芯片合成仪

芯片合成仪是以芯片为合成载体,其单张芯片可实现成千上万条长度不等的单链DNA合成。该类型设备可在提供高通量合成的同时,降低试剂的消耗,初步实现低成本高通量的寡核苷酸合成。其中,国外技术与市场布局发展较早,前期技术积累超过10年。相比一代技术,二代技术通高、成本低,但目前市场上尚无商业化仪器,仅提供技术服务。根据仪器的技术原理,二代高通量芯片合成仪可分为光刻、电化学催化、喷墨打印、集成电路控制原理和基于分选的高通量并行合成原理五种主要类型:

图片数据来源:芯宿科技,松禾资本合成生物学行业研究

图片高通量DNA短链合成技术比较 数据来源:芯宿科技,松禾资本合成生物学行业研究

① 光化学法DNA合成仪

LC Sciences公司基于光脱保护原理的高通量DNA合成仪,采用数字化光源投影技术,将电脑可控的高分辨率多点平行光投影到反应位点,通过光照来控制各反应位点进行脱保护反应,以控制每个位点进行合成反应。相较于一代合成仪,该装置利用微流控技术,实现合成过程中所需单体等试剂的可控输送,使试剂消耗量少、单碱基合成成本低。但目前单循环得率约为98.5%,不适合较长寡核苷酸的合成,且微流控芯片加工制作复杂,合成通量较难大幅提升,需要从脱保护效率及光控系统的精确度上进行优化改进。

② 电化学法DNA合成仪

Custom Array公司基于电化学原理的高通量DNA合成仪是目前唯一被商业化的高通量芯片DNA合成仪。通过电化学脱保护将合成反应缩小到微米级别的反应孔内,从而实现一张芯片上集成上万个反应点。该原理的优点是试剂(碱基单体等)消耗量少,单碱基合成成本极低;通量高(12000~90000),一次可合成高达上万种单链DNA。缺点是寡核苷酸合成错误率高、产量低,准确率低且不稳定,通量调整的灵活性低。且该公司进行了战略调整,停止销售该款合成仪,转而提供商业合成服务。

图片CustomArray电化学DNA合成仪

③ 喷墨打印法DNA合成仪

Agilen公司最早实现利用喷墨打印原理进行DNA合成,随后,Twist Bioscience公司进一步改进了合成芯片设计,并开发了高通量DNA合成仪。该技术利用高速的微量喷墨打印作为单体等试剂的输送方式,在特殊处理的三级微米级的硅基通孔上合成寡核苷酸,可实现上百万条寡核苷酸的高通量合成,再利用匹配的反应器与这些微孔对接,实现原位的DNA拼接和组装,从而直接得到大量的长片段的DNA分子。在国内市场,迪赢生物利用半导体行业工艺对3D喷墨打印技术进行了独立研发,突破了微米级芯片表面图案化处理,二代合成化学优化和Flowcell控制等关键核心技术,成功开发出了自主知识产权的3D喷墨打印超高通量原位DNA合成平台,合成长度更长、成本更低、错误率更低。每个碱基的合成成本比传统合成低3个数量级以上,错误率低于1/1000。

④ 基于集成电路控制原理的DNA合成仪

Evonetix公司基于集成电路控制原理的高通量DNA合成仪,通过在具有特殊设计的大规模可寻址的合成位点的封闭腔室内,加入低熔点的可反复加热的阻断材料,利用电路信号控制位点的通电与否对其进行加热。在加热情况下,特殊材料可吸附在相应位点上,并阻止后续通入的试剂在其上反应,如需在该位点进行后续合成,可用溶剂将该材料清洗掉,使该位点暴露出来以进行合成反应。Evonetix公司合成仪的核心技术是在接近十亿个位点的寡核苷酸合成和可实时监测的高保真DNA纠错组装技术(暂无相关公开信息),但该技术还处于研发阶段,实际应用效果还有待验证。

⑤ 基于分选的高通量并行合成原理的DNA合成仪 

深圳华大生命科学研究院基于分选的高通量并行合成原理自主研制DNA 合成仪。其原理是,按照预合成序列信息将带有特殊标记的芯片合成载体,快速移动并依次排列,集合到相应的反应腔室中进行碱基合成延伸,反应结束后回收芯片进入下一个合成循环,直至序列合成完毕。该技术原理的优势包括: 

  • 芯片加工工艺简单:无需复杂的微阵列芯片加工工艺,可重复使用,对成本控制有利;

  • 合成通量拓展灵活性大:通量取决于合成载体和反应腔室大小,通量提升不依赖于加工工艺;

  • 载体组合灵活:利用带有特殊标记的芯片合成载体,可灵活组合合成完毕的载体 ;

  • 反应产物既可混合,也可单独分离 。

目前最高通量达十万级,在错误率(~1‰-3‰)及合成载量(>pmol级别)方面具备突出优势,有望快速实现合成成本的指数级下降。由于芯片在连续分选和物理转移过程中会产生表面磨损,进而影响芯片的可识别性,因此未来需要从芯片选材及结构加工上进一步提升其物理兼容性。

(3)基于生物酶法合成的合成仪

图片头部酶合成法公司比较 数据来源:松禾资本合成生物学行业研究

DNA Script公司基于生物酶技术,于2020年推出了世界上首台桌面型DNA 酶促打印机。据其官网介绍,单孔产量可达200pmol,单步反应效率高达 99.5%,合成过程中无需有机试剂,比现有化学法DNA合成仪器更环保,可大大提升DNA合成的普及性。2021年2月,DNA Script获得Baseclick公司授权售卖含该公司试剂的试剂盒,从而使用户可通过点击化学(Click Chemistry)进行修饰引物的合成,借此加快分子诊断研发进程。此外,Molecular Assembly、Ansa Biotechnologies等公司也在积极研究新的酶法 合成技术,期望打破现有化学法合成的技术壁垒,以生产出长序列、高质量、特定序列的DNA,但均暂未见配套仪器。

图片DNA Script的酶技术驱动台式DNA打印机

4.DNA合成仪关键企业 

图片合成仪国内外布局企业 资料来源:松禾资本合成生物学行业研究

(1)DNA合成代表企业——芯片法合成龙头Twist Bioscience

图片图片高通量oligo化学合成/芯片合成类公司 数据来源:松禾资本合成生物学行业研究

Twist Bioscience成立于2013年,并于2018年成功IPO,由Agilent前技术高管Emily Leproust博士、Complete Genomics前硬件工程VP Bill Banyai等创立。其核心技术为二代芯片合成之喷墨法,相比一代DNA合成技术的通量(提升至少10000倍)、成本(降低10倍)优势显著;另有酶法合成技术处开发阶段。

主营业务包括oligo pool(20-300nt长度,400美元/100 oligos起订,交付周期为5-14工作日,多用于NGS panel等NGS应用)、长链DNA(0.3k-5kb长度,0.07美元/bp起订,交付周期为6-25工作日,多用于基因。Twist于2022年1月宣布进军第三代DNA合成技术——酶法合成,目前处于开发阶段,具有成本更低、合成质量更高(如scarless)等潜在优势

该公司2022财年创纪录的收入为2.036亿美元;比2021财年的1.323亿美元增长54%,近三年CAGR75%;订单和毛利率快速提升,订单总额达到2.26亿美元,同比增长42%;毛利率从2021年的39%进一步增长到41.4%。目前收入构成中,长链DNA(Synbio应用)占比超50%,oligo pool(NGS应用)占比约45%。

2014年A、B轮融910万、2600万美元,2015年C轮融3700万美元,2016年D轮融6100万美元,2017-2018年战略轮共融1.1亿美元,IPO前累计融资约2.5亿美元;2018年IPO及2022.2定增3.2亿美元,市值峰值曾超110亿美元、2022.4市值25亿美元。成立至今累计融资近6亿美元,主要机构/产业投资者为ARCH Venture、Tao Venture、Fidelity、Illumina等。

图片Twist Bioscience2016-202核心业务 数据来源:松禾资本合成生物学行业研究

(2)DNA合成代表企业——酶法合成龙头DNA Script

图片数据来源:松禾资本合成生物学行业研究

DNA Script成立于2014年,由Amyris、Total前synbio技术专家Thomas Ybert博士、Sylvain Gariel、Xavier Godron等联合创立。该公司的核心技术有酶法DNA合成(EDS,采用TdT with terminator-modified nucleotides),桌面型oligo合成仪SYNTAX于2021年上市,长链DNA技术处开发阶段(2020年初已完成280nt原理论证/POC)。

目前的主营业务为桌面型oligo合成仪SYNTAX System(20-80nt长度,每次运行可合成1-96条oligos,交付周期约6-13小时,多为in-house应用)等仪器及试剂耗材业务。在桌面型产品应用领域,该公司推出了SYNTAX应用多元,如CRISPR gRNA库、NGS panel、宏基因组测序等,且具有in-house使用简单、可控、快速、安全/私密等显著优势。融资方面,2016年种子轮融资250万欧元,2017年A轮1100万欧元,2019-2020年B轮融8900万美元,2021-2022年C轮融2亿美元,累计融资3.15亿美元,主要机构/产业投资者包括Kurma、Casdin、Alexandria、Illumina、Danaher、Agilent等。

图片SYNTAX桌面型产品多元化应用 数据来源:松禾资本合成生物学行业研究

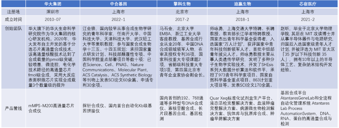
(3)DNA合成仪国内代表企业

图片国内合成仪代表企业 数据来源:松禾资本合成生物学行业研究

① 华大集团

2020年,华大发布自主开发的基于分选芯片高通量合成技术,该高通量核酸技术达到了合成载量的pmol级突破,较喷墨(TWIST),微流控( Roche,AffymetrixSciences),电化学( CustomArray ) 技术路径的高通量芯片fmol级合成,采用大反应表面积微芯片实现合成载量3个数量级的提升。同时,采用大柱载集中式生化反应设计,避免目前高通量芯片技术中固定点高精度微量生化体系的控制难点,有效提升生化反应的均一性,保证高效合成,较现有高通量技术(0.8-1.2%),错误率降至1-3‰。

图片mMPS-M200高通量芯片合成仪

华大旗下的华大生命科学研究院作为华大集团的核心研发机构,以研究生命科学、推进生物技术与全民健康事业的发展为宗旨, 紧紧围绕基因组学核心技术和前沿科学问题开展相关研究工作,在持续产生一批世界瞩目的科技成果及应用转化的同时,也拥有世界一流水平的科研及成果应用转化队伍。华大近年来在合成生物学领域取得了多项关键突破,2017年,在基因合成领域里程碑项目——“人工合成酵母基因组计划(Sc2.0 Project)”中,华大作为中国代表团队之一,主导了2号染色体的从头设计与全合成(长770KB),通过对酵母染色体从头设计与全合成,获得了与野生型酵母菌高度一致的人工合成酵母菌,建立了围绕真核基因组的染色体的设计合成方法,形成了相应的技术体系。华大参与的这一打破生命界限的基因研究成果也于同年3月10日登上国际顶级学术期刊《科学》(Science)封面。国内外同行指出,这是继合成原核生物染色体之后的又一里程碑式突破,开启人类“设计生命、再造生命和重塑生命”的新纪元。曾参与“人类基因组测序计划”的华大基因理事长杨焕明院士介绍说,合成生物学(Synthetic Biology)是继“DNA双螺旋发现”和“人类基因组测序计划”之后,以基因组设计合成为标志的第三次生物技术革命。

图片华大研究成果登上国际顶级学术期刊《科学》封面

② 中合基因

中合基因科技有限公司(中合基因)是国内首家以第三代生物酶促基因合成技术及装备开发、生产、销售为核心的企业。公司成立于2022年1月,注册资本1000万,位于天津市空港经济区,现已建成1000平米的研发中心,招募研究生占比超50%的数十人核心研发团队,并于2022年底,完成了数千万元天使轮融资。

公司核心技术源自中国科学院天津工业生物技术研究所,该技术在DNA生物合成研究领域处于国际领先地位。现已成功研制第一代Oligo生物合成仪原理样机和基因生物拼接仪原理样机,相关技术已获4项专利申请受理,获得了“年度合成生物学创新大赛金奖”、“中国创新创业大赛天津赛区”一等奖,全国赛优秀奖等荣誉。

公司以DNA生物合成技术为基础,致力于成为合成生物学底层核心装备的开创者、全球领先的长链基因生物合成仪供应商。

③ 擎科生物

北京擎科生物科技股份有限公司(Beijing Tsingke Biotech Co., Ltd.)是一家自主全产业链的基因合成平台型企业,业务范围涵盖合成基因组学产品及服务、生命科学原料及设备、生物制造CXO三大方向。公司作为“基因工厂”的提出者和践行者,通过搭建基因合成要素中原料、设备的生产平台、基因智能分子拆分及组装技术平台、智能AI算法平台螺旋桨系统(TSINGKE HELIXTECH),形成了合成要素自主的全产业链生产平台,为客户提供基因合成、修饰合成、抗体蛋白、基因调控、基因检测、化学试剂、分子试剂、仪器设备和多种技术服务等。

公司是国家高新技术企业、国家级博士后科研工作站、北京市企业技术中心、北京市知识产权试点单位。在注重自主研发的同时,擎科生物通过多领域专业人才的引进,不断发展和完善核心技术创新研发体系,参与多项国家及省部级科技研发项目,同时参与制定了行业及团体相关标准。自公司成立以来,先后与浙江工业大学、天津工业生物技术研究所等多家高校和科研院所进行战略合作,并与知名院士团队共建生物技术联合创新中心,进行校企合作、培育行业人才,实现产学研一体化,引领合成生物学的创新发展。

④ 迪赢生物

迪赢生物(Dynegene Technologies),于2018年在中国上海成立,是一家处于迅速发展期的合成生物学创新型高科技公司,也是国内能商业化完成超高通量新一代DNA合成的企业。迪赢已获得国内知名投资机构火山石资本、巢生资本、和玉资本、博裕资本、翰森资本和字节跳动等的数亿元级的投资。公司致力于新一代核酸合成,为合成生物学、分子诊断原料和生物医药工具等领域提供有力支持。迪赢生物成功开发出了3D喷墨打印超高通量原位DNA合成平台,实现了国内该领域的零突破,其产品的通量、正确率和长度等相关技术指标达到全球领先水平。目前高质量的产品已经获得了众多分子诊断企业、抗体药物筛选、新型生物制造和核酸药物等客户的青睐和认可。

⑤ 芯宿医疗

芯宿科技于2021年在中国上海成立,愿景是利用集成电路等半导体技术开发分子芯片,赋能高通量DNA、RNA和蛋白等分子的高通量合成与检测。芯宿科技是国内首家开发分子芯片式DNA合成技术的企业,已完成数千万元天使+轮融资,此轮融资由启明创投领投,峰瑞资本、芯航资本跟投。

芯宿科技利用硅芯片与微流控开发新一代DNA合成技术,硅芯片与微流控技术内在的小型化与高集成特性可提供超高通量与超高灵敏度,这将极大地降低长链DNA合成的成本,以满足合成生物学与DNA存储快速发展的需求。同时,利用同一技术平台,芯宿科技也在开发比传统检测方式灵敏度高2至3个数量级的数字免疫检测系统,以满足临床和生命科学研究中对低丰度蛋白质标志物的检测的要求。

三、重要应用领域

1.医药领域

DNA合成技术在医疗健康领域的应用广泛,可以应用于分子诊断(生物液相基因捕获芯片Gene Panel、生物液相基因甲基化芯Gene Methylation Panel),生物治疗(肿瘤疫苗、细胞免疫疗法、RNA药物、微生态疗法、基因编辑)等重要医药、医疗领域当中。

合成生物学在医疗健康多个细分领域得到广泛应用。不仅可以通过设计全新的细胞内代谢途径,使医药产品能够通过微生物细胞利用廉价糖类等原料进行合成,还可以根据不同的疾病和致病机制,进行人工设计、构建适宜的治疗性基因回路,在载体的协助下植入人体,通过纠正机体有功能缺陷的回路,实现治疗疾病的目的。

DNA合成技术相关的医疗领域2021年市场规模达到687.24亿美元,据麦肯锡预测,2030-2040年期间,DNA合成技术每年在医疗健康方面潜在影响将达到0.5至1.2万亿美元,最终有望解决全球疾病总负担的45%。

DNA合成技术在医疗领域的主要应用方向可分为以下三类:

(1)重组单克隆抗体

单克隆抗体是一种目前比较受青睐的药物开发方式,因为它们具有很高的抗原结合特异性并且相对容易制造。自1986年第一个单克隆抗体疗法被 FDA批准以来,治疗性抗体的市场已成倍增长,超过1000亿美元。今天,抗体几乎占所有生物制药的80%以上,并且治疗范围涵盖了广泛的疾病领域,包括肿瘤、免疫性疾病和传染病等。

重组抗体技术显著提高了抗体制备的质量和范围,使抗体和具有特异性、反应性、同型的抗体片段以及片段构象得以工程化生产。大规模并行合成数千个单独的合成DNA序列,有可能通过生成合理设计、密码子优化的抗体库,从而进一步彻底改变抗体的发现和工程化生产,其变体比传统方法多2到10倍。

按需获取3-4kb的高精度合成DNA序列,将使研究人员有更大的空间来设计新的结构和特异性,一旦确定了其可能的治疗价值,就可以快速生成高度多样化的抗体库且具有高效的优化周期。

合成DNA还扩展了可变序列的可能范围,超出了来自人类或动物捐赠库中所能找到的范围。这通过创建难以与常规小分子(例如G蛋白偶联受体)结合的目标抗体,为“不可成药”靶点的针对性药物提供了新途径。

(2)生物分子疗法

合成DNA技术扩展了开发改进的或全新的生物分子疗法的可能性,包括酶、肽、RNA催化剂以及DNA和RNA适体。

按需DNA合成可以通过快速生成基因编码的新型肽库来帮助药物发现,特别是用于解决具有挑战性的问题,例如蛋白质—蛋白质相互作用。DNA合成技术应用在另一种需要大规模生成DNA的技术—DNA条形码技术中,也使得序列分辨与反卷积变得简单。

计算生物学的最新进展,例如DeepMind的AlphaFold,扩展了基于初级氨基酸序列预测蛋白质结构的能力,为具有药理学理想特性的新型生物分子的设计提供了信息。将合理的分子设计与序列可知的高通量DNA合成相结合,将引起治疗酶或其他生物活性蛋白质的快速迭代和进化。

应用快速合成重复DNA序列很重要的另一个领域是DNA和RNA适配体的开发。适配体有时也称为“化学抗体”,是20-60个核苷酸的寡聚体,可以高度特异性地结合从无机分子到大分子复合物甚至全细胞的一系列靶点,并具有显著的诊断和治疗潜力。

适体开发始于合成寡核苷酸的多样化资料库,这些资料库经过多轮进化和结合特性选择。因此,获得快速的高通量按需DNA合成将大大加快适体筛选和优化的过程。

(3)疫苗

许多类型的疫苗的开发都需要合成核酸,包括DNA、mRNA和病毒载体疫苗。

正如COVID-19大流行所表现的那样,在开发新型疫苗以应对疫情和不断演变的变异毒株时,速度至关重要。快速按需DNA合成与新一代疫苗平台技术相结合,可以在几天内就从新型病原体的基因序列数据到构建出一系列候选疫苗。

尽管mRNA和病毒载体疫苗因其在大流行中的作用备受关注,但由于最近在递送、免疫原性和序列优化方面的突破,人们重新对DNA疫苗产生了兴趣。此外,DNA疫苗高度稳定,无需冷链运输和储存,并且比mRNA或病毒疫苗更容易制造。

DNA疫苗目前不仅在COVID-19和一些其他传染病中正在进行试验,而且通过开发合成DNA疫苗来触发针对每个患者疾病中表达的独特新抗原量身定制的免疫反应,在肿瘤学方面也有重大机遇。尽管过去由于合成完整质粒的挑战,完全合成新型疫苗的开发受到限制,但产生高精度的大规模合成 DNA的技术将为个性化癌症免疫治疗开辟令人兴奋的新可能性。

合成DNA在药物开发中有着广泛的应用,从DNA库构建到新型生物制剂、疫苗等。然而,它的使用受到缓慢、集中的服务以及较长序列缺乏准确性的阻碍。新一代DNA合成仪将带来前所未有的准确性、规模和速度,可以使这项技术的使用大众化,并实现合成DNA在加速未来药物开发方面的全部承诺。

2.合成生物学

DNA合成技术在合成生物学当中的应用具有显著意义。

(1)定义和历史:

“合成生物学”这一名词最早出现于DNA重组技术发展的上世纪70年代,在2000年被Eric Kool重新定义为基于系统生物学的遗传工程,标志着这一学科的正式出现。合成生物学在工程学思想指导下,按照特定目标理性设计、改造乃至从头重新合成生物体系,用以解决人类食品缺乏、能源紧缺、环境污染、医疗健康等各方面的问题,是生物学、生物信息学、计算机科学、化学、材料学等多学科交叉融合的学科。20世纪60年代至90年代的遗传学研究为合成生物学奠定了基础。21世纪初标志着这一不断发展的生物工程领域的出现。在2010年代和2020年代,合成生物学取得了惊人的进步,融合了计算机科学和分子生物学来设计未来。

(2)DNA合成技术对合成生物学的推动作用

20世纪80年代开发的基于亚磷酰胺的DNA合成法为DNA合成仪的创制奠定了基础,之后三种芯片式原位合成技术(光刻合成、电化学脱保护合成、喷墨打印)和超高通量合成技术相继被开发出来,推动了合成DNA效率的提升和成本的下降,2021年每Mb碱基合成的平均费用已由2001年的超过5000美元下降至0.006美元,未来随着第四代酶促合成技术的发展和成熟,DNA合成有望进一步降低成本,实现更大规模化生产;

目前工业化DNA合成工艺通常从化学合成寡核苷酸起始,更长的DNA分子是以寡核苷酸为原料通过酶促反应逐步拼接和组装得到,寡核苷酸单步合成效率虽然已高达99.5%,但合成长度达到200bp时产率即降至约35%,由于该产率杂质过多难以纯化得到目的片段,而要合成kb级长度的寡核苷酸单步合成效率必须达到99.9%以上才能获得同样的产率,随着微阵列式DNA合成技术的出现,合成所需的反应浓度更低(飞摩尔级),同时保证了成本和合成的准确度,当该技术目前主要缺陷在于合成错误率较柱式法更高,仍有进一步提升的空间。

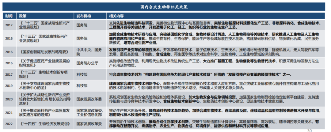
(3)国家政策

从“十二五”,国家提出对生物制造技术的支持;到“十三五”,国家将合成生物技术列为引领产业变革的颠覆性技术之一。此后国家出台一系列政策支持合成生物的发展,“十四五”更是强调了对生物合成的应用,在政策的大力支持下,合成生物产业也迎来了重要的发展机遇。

图片数据来源:公开信息

(4)产业规模

合成生物技术发展成为传统技术的充分补充和替代,广泛用于医疗、化工、食品、农业、消费品等终端领域。在政策和技术的双重驱动下,截至2021年底,全球合成生物学相关市场行业整体爆发式增长,市场规模达到736.93亿美元,较2020年增长767.5%。中国合成生物学从基础研究到产业发展进入了快车道,2021年市场规模约为64.16亿美元,同比增长158.92%。

从细分市场来看,医疗、科研服务和化工行业是主要应用领域。其中增长最明显的是医疗领域,超过七成的药物发现来自生物;其次是化工领域,合成生物学市场规模18.22亿美元;科研服务领域合成生物学市场规模18.11亿美元;农业领域合成生物学市场规模为4.97亿美元;食品领域合成生物学市场规模为5.08亿美元;其他领域合成生物学市场规模为3.31亿美元。

从技术发展、政策、投融资等方面综合来看,合成生物学正处于行业成长期,凭借其在各个领域的广泛应用前景,未来有望推动生产制造升级,带来新一轮产业革命。

(5)产业图谱

合成生物学产业关键环节包括菌株设计改造、工艺开发、工业化量产和终端产品的交付,分为大致的上、中、下游。  

上游是工具层,负责为该行业提供关键的底层技术和原料等,如DNA测序、DNA合成、基因编辑、细胞培养基以及菌株等,这类公司也被称为技术赋能公司。中游是平台层,提供技术赋能、构建平台型生物,涉及对生物系统和生物体进行设计、开发和改造等。

下游则是各类产品应用型公司,覆盖范围广泛,涉及医药、农业食品、化工能源和信息技术等领域应用和产品落地。

① 技术赋能型公司

开发使能技术的公司为行业提供关键的产品,如DNA测序、DNA合成、基因编辑、生物信息学或细胞培养基产品。如Agilent、Twist、Illumina、华大。

② 平台型公司

合成生物学的中游(平台层)和下游(产品层)界限并不清晰,往往是一体的。“平台型”企业通过软件工程、生化工具、基因工程、自动化平台、机器学习与数据科学、代码库等技术,打通“设计-构建-测试-学习(DBTL)”的循环迭代,建立一个生物体设计与软件开发的集成化平台,获得满足需求性状的微生物细胞工厂,实现从产品设计到微生物开发、最终规模化生产的进程。美国的Amyris、Ginkgo基因(高通量测序)、博雅辑因(基因编辑疗法)、泓讯生物(DNA合成)等企业。

Synthego公司提供“全栈式”基因工程服务,利用机器学习、自动化和基因编辑构建了全栈基因组工程平台。美国Benchling和英国Synthace以软件产品为主体,更有效地设计和构建自定义DNA序列。国内的惠利生物依托酶计算设计平台开发创新生物催化技术并实现商业化落地。当然,也有平台型公司在打造高通量、自动化的生物工程和筛选的同时,往下游延伸,或是与其他人合作共同开发,或是干脆自己下场来做终端产品,这类公司包括Amyris、Zymergen等,以及国内恩和生物、合曜生物等。

③ 产品应用型公司

产品型公司打通了从生物构造、发酵纯化到产品改性的全产业链,侧重规模化生产,也就是发酵等后续环节,这类公司有明确的产品管线规划,选品也更务实,力求能在短期内做出上规模、有利润的终端产品,涉及医疗健康、化工能源、食品饮料、农业技术、信息技术等应用领域。目前是国内合成生物领域的主流商业模式,各家公司都拥有自己的“代表性产品”。

如凯赛生物的生物尼龙(生物基聚酰胺Polyamide)、华恒生物的丙氨酸(Alanine)、华熙生物的透明质酸(Hyaluronic Acid),到金丹科技生产的聚乳酸(PLA)、再到蓝晶微生物和微构工场生产的聚羟基脂肪酸酯(PHA),都是合成生物领域打通从研发到产品全产业链的成功案例。

3.DNA信息存储

(1) 定义:

DNA是储存遗传信息的载体,携带有合成RNA和蛋白质所必需的遗传信息,它可以对生物的所有信息进行编码。上世纪50年代,就有研究人员发现了生物特征和人造物体的关系。且DNA是一种长链聚合物,由核苷酸重复排列组成,组成DNA的核苷酸分四种,分别是腺嘌呤(缩写A)、鸟嘌呤(G)、胞嘧啶(C)和胸腺嘧啶(T)。通常在生物体内,DNA并非单一分子,而是形成两条互相配对并紧密结合,且如蔓藤般地缠绕成双螺旋结构的分子。每个核苷酸分子的其中一部分会相互连结,组成长链骨架;另一部分称为碱基,可使成对的两条DNA相互结合。在整个DNA聚合物中,可能含有数百万个相连的核苷酸。例如人类细胞中最大的1号染色体中,就有2亿2千万个碱基对。这些碱基沿着DNA长链所排列而成的序列,可组成遗传密码,而一个DNA上的碱基多达几百万,可以存储大量的信息。

DNA分子由四种碱基组成,数据由二进制0和1组成;DNA用来储存遗传信息,数据正好需要一个介质存储。且DNA在合适的条件下十分稳定,DNA的半衰期为521年,在一个冰冷或合适的条件下,DNA可以持续存在数十万年,甚至几百万年。

信息的存储包括:写入信息和读取信息。从理论上看,只要高分子链具备稳定的结构,如多肽链结构,且受到环境因数影响比较小,这类高分子链条都可以用来存储信息。由于DNA的合成和读取相对比较成熟,所以DNA是一种比较理想的存储介质。

(2)DNA存储需求背景

目前我们正处于数据爆炸的时代,全球数据量呈指数级增长,国际数据机构IDC预测,2025年,全球数据量将达到175ZB,5年平均复合增长率8%。如果175ZB数据用容量1TB的移动硬盘来存储,至少需要1750亿个硬盘。

DNA存储与传统的存储介质不同,DNA存储技术有如下显著优势:

① DNA存储密度高。一个DNA分子可以保留一个物种的全部遗传信息,最大的人类染色体含有近2.5亿个碱基对。与硬盘和闪存的数据存储密度相比,硬盘存储每立方厘米约为1013位,闪存存储约为1016位,而DNA存储的密度约为1019位。

② DNA分子存储具有稳定性。DNA至少可保留上百年的数据,相比之下,硬盘、磁带的数据最多只能保留约10年。

③ DNA存储维护成本低。以DNA形式存储的数据易于维护,和传统的数据中心不同,不需要大量的人力、财力投入,仅需要保存在低温环境中。在能耗方面,1GB的数据硬盘存储能耗约为0.04W,而DNA存储的能耗则小于10-10W。

(3)发展历程

从20世纪60年代就提出了DNA储存概念,但是直到21世纪才有个别公司在尝试DNA存储的商业化产品但还未进入普遍的市场应用,其中主要的原因是合成生物学和DNA测序技术的发展同样需要很长的时间,数据的存储主要包括信息的写入和信息的读取,所以合成DNA链的技术和DNA链读取的技术对DNA存储技术的发展起到主推作用。

图片数据来源:公开信息

(4)国家政策

近年来,随着全球科技竞争的深入发展,中国、美国以及欧盟等对DNA 数据存储投入极大关注。我国已经将“DNA存储”写入国家“十四五”规划和2035年远景目标纲要中,将其作为与量子技术、神经计算等并列的前沿技术,并布局了“生物与信息融合(BT与IT融合)”重点专项。2022年3月,国务院发布《“十四五”数字经济发展规划》,提出“抢先布局前沿技术融合创新”“推进前沿学科与交叉研究平台建设,重点布局下一代移动通信技术、量子信息、神经芯片、类脑智能、脱氧核糖核酸(DNA)存储、第三代半导体等新兴技术,推动信息、生物、材料、能源等领域技术融合与群体性突破”,将DNA存储列为与新一代移动通信技术、量子信息、第三代半导体等并列的新兴技术。

(5)研究现状

国内DNA合成技术近年来发展迅速,取得了一系列有特色的研究成果。国内研发机构与政策研究机构都非常重视DNA存储技术领域的研发,在“十三五”期间启动的“合成生物学”重点专项、“变革性技术关键科学问题”重点专项都对DNA数据存储研究进行了初步部署,并且开展了以DNA数据存储为牵引的“生物与信息融合”的战略研究。在此基础之上,科技部在“十四五”期间专门设计了“生物与信息融合(BT与IT融合)”重点专项,支持生物技术与信息技术的交叉融合,并且将DNA数据存储作为重要的交叉方向进行部署。

在国家发展规划的带动下,国内一些高校、研究所、企业对DNA数据存储进行了布局。生物领域与信息领域研究者开展了一系列的合作研究,基于信息理论的研究方法进入DNA数据存储新领域。例如,天津大学、清华大学、东南大学、北京大学、华大公司、中国科学院深圳先进技术研究院、苏州泓迅公司、华为公司等都对DNA数据存储进行了研发布局并取得了重要进展,获得了有一定价值的发明专利。

美国科研机构:美国在信息处理、微纳加工、半导体器件等领域具有国际比较优势,近年来最先提出了“半导体合成生物学”的概念。“DNA数据存储”是“半导体合成生物学”关注的重要研究方向之一,也是现阶段被认为最有可能率先大规模应用的方向。美国国家科学基金会( National Science Foundation,NSF)设立了专门的跨学科主题项目。2017年5月,NSF 与SRC联合首次发布“针对信息处理和存储技术的半导体合成生物学”项目指南,该项目旨在探索合成生物学与半导体技术之间的协同作用,促进两大领域的新技术突破,增强信息处理和存储能力。

欧盟DNA数据存储领域的项目部署:欧盟也非常重视DNA数据存储领域的研发。欧洲的分子生物学实验室生物信息研究中心的Nick Goldman 教授团队是世界上最早提出DNA存储概念的研究者之一。2012年,该团队在 Nature发文,介绍了其开展的DNA数据存储的全流程验证。欧洲在传统分子生物学、合成生物学领域有长期积累,在半导体产业拥有IMEC等为代表的顶级研究机构,在信息编码领域有非常好的研究传统与基础,且交叉研究非常活跃,具有开展DNA数据存储跨学科研究的基础。

(6)行业现状

DNA数据存储目前距离实际部署仍有一定距离,其直接研发主要受政府机构(NSF、DARPA、IARPA)等引导资助。但是其底层的合成与测序技术,由于应用范围广,一直得到产业界的广泛关注,吸引了大量投资DNA数据存储的价值在于大量“冷数据”的长期可靠存储,根据数据的生命周期理论,需要存储的数据大约60%为冷数据,在一定程度上均适合DNA数据存储。

2020年11月,微软、Illumina、Twist Bioscience和西部数据四家公司,牵头成立DNA数据存储产业联盟,致力于为DNA数据存储领域制定标准和行业路线图,并为建立商业档案数据存储的生态系统奠定基础。从四家发起单位可看出,DNA数据存储吸引了代表高通量DNA合成的Twist Bioscience 公司、代表高通量DNA测序的Illumina公司、信息巨头微软公司以及存储巨头西部数据公司,从底层技术到系统,吸引了DNA数据存储全技术链的产业界关注。截至2022年4月,该联盟已发展到50个成员。2021年6月,DNA 数据存储联盟发布了题为《保护我们的数字遗产:DNA数据存储简介》的白皮书,对DNA数据存储的发展现状进行了细致梳理。

国内华大公司、中国科学院深圳先进技术研究院孵化的公司深圳中科碳元、苏州泓迅公司、华为公司等都对DNA数据存储进行了研发布局和商业化的探索。

(7)核心难点

① 目前DNA合成和读取成本高昂:2017年哥伦比亚大学的一项实验显示,合成2MB的DNA数据需要7000美元,而读取数据需要2000美元,尽管这相比于2013年每兆12400美元的成本已经大大降低,但如果用户需要以DNA形式储存1GB的电影,编码大约需要花费358万美元,而读取数据还需要102万美元。

② 准确率需要提高:有相关DNA数据存储的论文报告显示:每个碱基每个位置大约1%的错误。DNA序列内部由于相互作用产生折叠,导致测序过程中也会产生较高的错误率。而DNA存储芯片很多成本需要花在纠错和冗余信息上,如何把合成和读取的准确率提高到99.9%甚至更高的标准,这是技术上需要实现很大的突破。

③ 市场需求量不足:目前客户存储数据的可选择商品类型太多,而且大部分客户的存储需求主要就是传输快和成本便宜,对于DNA存储的特殊优势如稳定和密度大根本无法切入客户的需求点。所以DNA存储的市场需求非常小众,等市场需求大以后,用的人多了这样就可以分摊成本,市场对产能的需求大,DNA芯片就可以和半导体芯片一样工艺和成本就可以遵循摩尔定律。

④ 保存条件需要低温:DNA芯片相比较固态FLASH存储等存储介质,DNA需要低温保存,这对于存储介质的便携性也是一种挑战。

四、结语

作为生命科学领域的共性支撑技术,DNA合成技术的进步将有力推动研发效率的提升和实验成本的下降,使无数生命科学猜想得到验证,帮助人类不断加深对生命体的认识和理解。DNA合成技术更是合成生物学的关键使能技术,为合成生物学基础研究和应用领域提供大量人工设计合成的DNA分子作为改造和构建生命体的起始原料。过去十余年中,合成生物学从实验室走向产业,已成为生物制造领域革新的核心推动力。以合成生物学为基础的工业生物技术正在快速成为“碳中和”背景下绿色制造的重要力量。

我们有理由相信,随着DNA合成技术的进步,DNA合成的成本会进一步降低,DNA合成设备的商业化进程会逐步加快,在为生命科学提供基本服务的同时,也助力解读生命规律、揭示生命奥秘。松禾资本将持续关注并深耕这一赛道,分享自身在合成生物学领域的研究成果和产业经验,推动更高水平的DNA合成仪国产化进程,助力合成生物学产业高质量发展。

参考文献:
[1] 各企业官网
[2] 黄小罗,戴俊彪. 人工DNA合成技术:DNA数据存储的基石.[J].合成生物学.2021,2(03)
[3] 探针资本《探针资本_行业研究新一代DNA合成》
[4] 彭泳缙. 高通量化学法DNA原位合成仪器研制[J]. 军事科学院
[5] 华大生命科学研究院《DNA存储蓝皮书》

[6] 江湘儿,王勇,沈玥.DNA合成技术与仪器研发进展概述 [J].集成技术, 2021,10(5):80-95.

图片