联系电话:
13810615661
第五届食品科学与人类健康国际研讨会即将于8月3-4日在湖北武汉举办,本次会议将聚焦食品科学与营养领域的前沿研究进展和动态,着眼于食品行业科技创新,以产业需求牵引科技供给,再以前瞻性、突破性的科技供给创造有效需求。针对食品科学与技术创新发展所面临的新问题、新挑战和新需求,为广大食品科研工作者和生产者搭建专业化、深层次的学术交流平台,促进食品行业高质量发展。以求通过科技创新推动我国食品产业新质生产力的发展。
诚挚邀请
尊重的各位朋友:
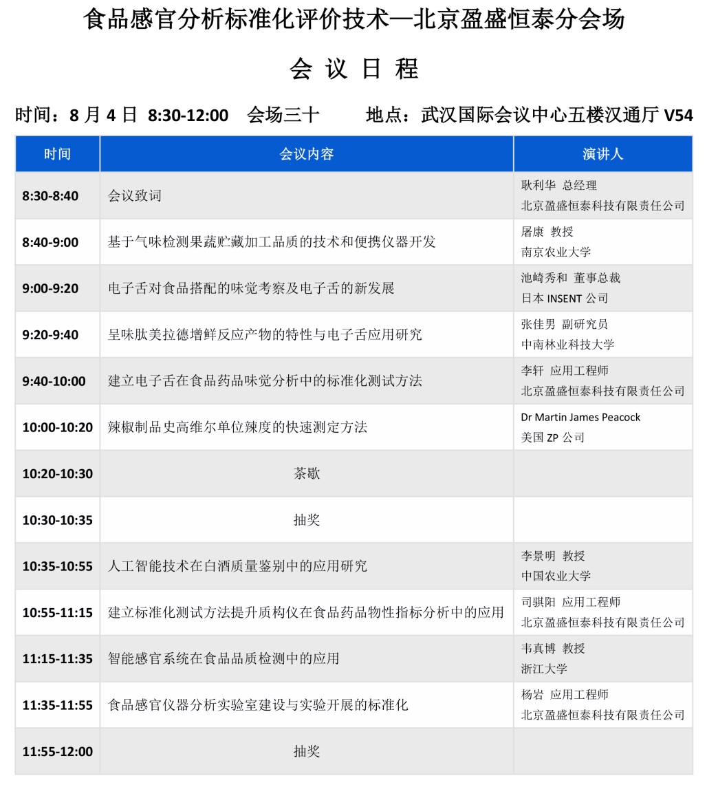
我们诚挚邀请您参加第五届食品科学与人类健康国际研讨会。盈盛恒泰受“北京食品科学研究院以及中国食品杂志社"邀请参加此次大会,并共同组织“食品感官分析标准化评价技术"分会场,欢迎大家届时参会。

联系方式
公司名称:百家游戏平台试玩-百家游戏平台试玩-百家游戏平台试玩